跳到主要內容
:::

全球華文網 中華民國(臺灣)僑務委員會

:::
漢字文化節
2020-10-04
喜樂中文學校 2020 第三季正體漢字文化節:識讀競賽(線上)
喜樂中文學校
下載文章 PDF

由於今年受到疫情的影響,喜樂中文學校自3月底就開始停課,透過網路Zoom平臺,開始進行線上教學課程和各項競賽活動。

疫情期間想繼續維持中文教學和舉行競賽,實在不是一件容易的事,但在教師及家長們的共同努力協助之下,還能如期舉行競賽,進而讓孩子學有所得,全靠大家的努力和正視中文的重要性。

第三季的正體漢字文化節活動中,本校每個班級舉行線上華語正體漢字識讀競賽,其中包含有 : 各年級識字競賽、注音符號認讀比賽、支援前線競賽、中班有中翻英競賽和中秋節說故事比賽、高班有中秋節歌唱競賽和「佐賀的超級阿嬤」電影欣賞與心得報告,藉由這些活動使學生對學習中文產生濃厚的興趣並知道中華文化和每個節慶的由來。

舉辦了各項不同競賽之後,不僅教師們發現孩子們豐富的創造力和想像力,連家長都深深感受到孩子們的潛力無限,是需要被激發的。 尤其中秋節說故事比賽,中班學生自己挑選表演項目,必須與中秋節主題有關,有的用繪(漫)畫表達,有的利用樂高積木動畫表達,真是多才多藝。高班的中秋節歌唱競賽「月亮代表我的心」,也表現的可圈可點。

雖然,今年不能像往年那樣舉辦中秋節聚餐和晚會,但也發掘出另類且別出心裁的慶祝方式。

 

2020-Q3 小小班 小字卡拼句子 2020-Q3 小小班 小字卡拼句子

2020-Q3 小小班 支援前線競賽 2020-Q3 小小班 支援前線競賽

2020-Q3 中班 中翻英競賽 2020-Q3 中班 中翻英競賽

2020-Q3 小班 標點符號認讀比賽 2020-Q3 小班 標點符號認讀比賽

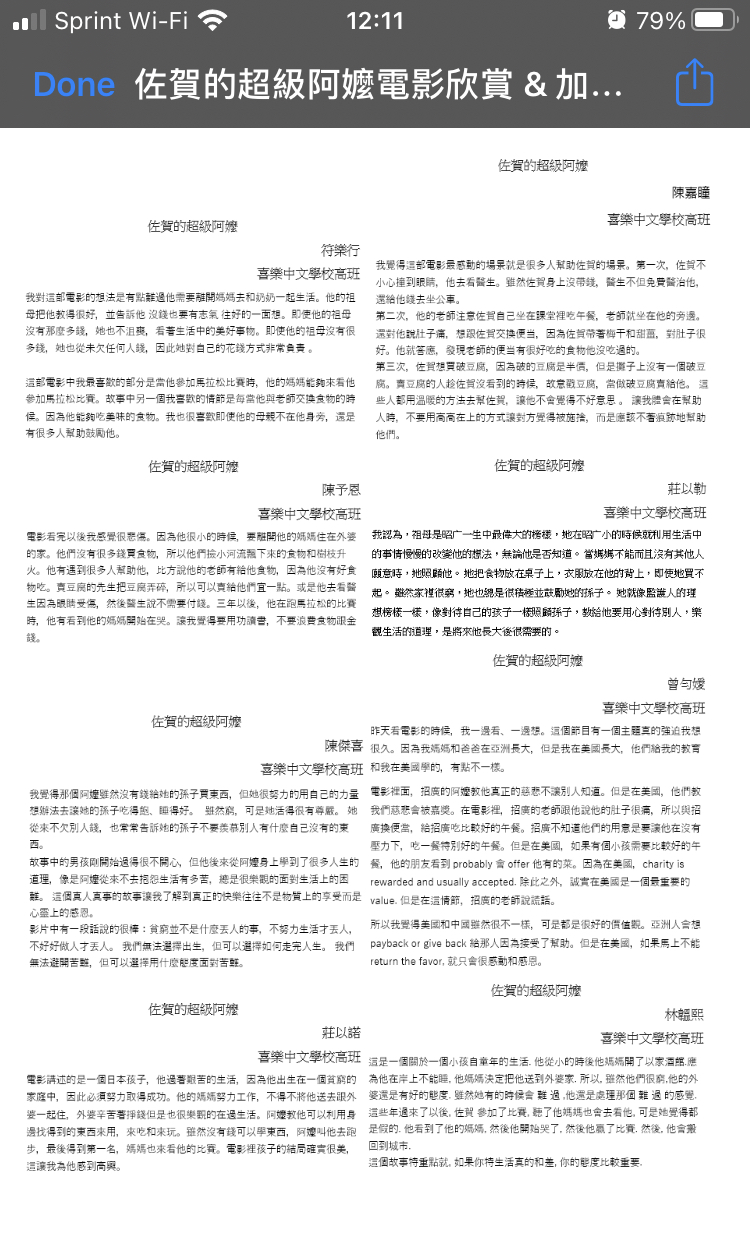
2020-Q3 高班 電影欣賞 & 心得報告 2020-Q3 高班 電影欣賞 & 心得報告

2020-Q3 中班 中秋節說故事比賽 2020-Q3 中班 中秋節說故事比賽

找教材

領教材

TOP